当前位置:肿瘤瞭望>资讯>访谈>正文

于颖彦教授团队在Nature子刊Oncogene发文,揭示地塞米松抑制肿瘤免疫逃逸的机制

作者:肿瘤瞭望   日期:2021/7/19 10:53:32  浏览量:12056

肿瘤瞭望版权所有,谢绝任何形式转载,侵犯版权者必予法律追究。

近日,上海交通大学医学院附属瑞金医院于颖彦教授团队在《Nature》子刊《Oncogene》(IF=9.867)发表论文,

编者按:近日,上海交通大学医学院附属瑞金医院于颖彦教授团队在《Nature》子刊《Oncogene》(IF=9.867)发表论文,初步揭示了地塞米松这一临床常用药物抑制肿瘤免疫逃逸的机制——有效地降低肿瘤细胞的PD-L1和IDO1表达,同时还可以降低微环境内T细胞的PD-L1表达,从而显示出抗肿瘤功效,可作为增强肿瘤免疫治疗疗效的双靶点的候选药物之一。

 
本文第一作者为上海交通大学医学院附属瑞金医院向臻、宋书铮博士以及美国俄克拉荷马大学健康医学中心博士后Zhijun Zhou,通讯作者为上海交通大学医学院附属瑞金医院于颖彦教授、复旦大学附属肿瘤医院章真教授、美国俄克拉荷马大学健康医学中心Min Li教授。
 
 
肿瘤的免疫治疗是当前国内外研究热点。然而,只有少数患者对免疫检查点抑制剂治疗有反应。究其原因是肿瘤患者的T细胞长期处于耗竭状态,记忆T细胞特征也开始缺失。而逆转T细胞耗竭是防治肿瘤免疫逃逸的一个关键因素,同时靶向多重免疫检查点也可提高肿瘤对免疫检查点抑制剂反应性的有效途径,但首先需要探明多重免疫检查点之间是否具有相关性,并分析它们协同作用的可能分子机制。
 
本研究借助了数个公共数据库开展了多种类型肿瘤的高通量数据分析,发现了PD-L1与IDO1双靶点在多种肿瘤中的表达具有密切相关性。
 
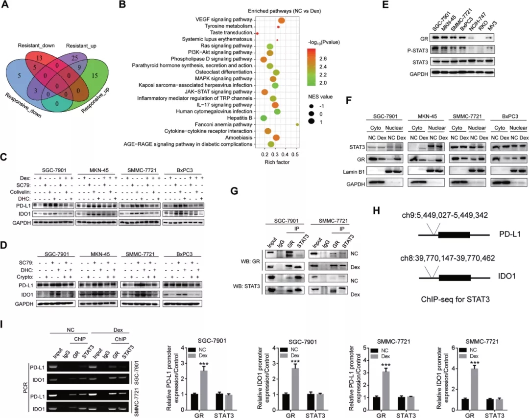
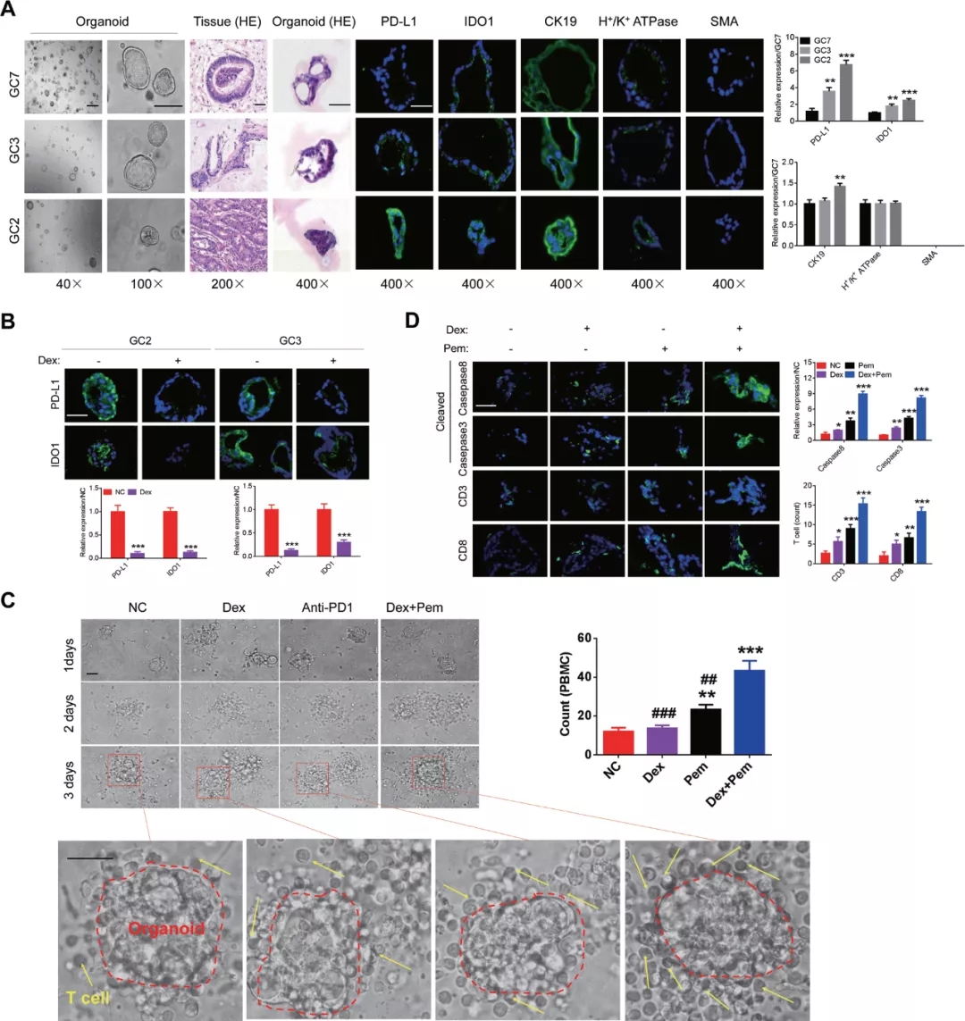
研究者团队通过对不同免疫逃逸能力肿瘤的基因转录组数据(图1)进行分析获得差异表达基因,再通过药物重定位CMap平台对差异表达基因进行反向匹配分析,获得具有提高免疫检查点抑制剂反应性的潜在候选化合物,然后再通过基因集富集分析、LDH释放、染色质免疫沉淀和免疫共沉淀等体外实验探讨分子机制。该研究借助了人源性类器官模型和人源化小鼠异种移植瘤模型,开展候选化合物的疗效验证研究。
 
图1. 同时靶向PD-L1和IDO1的潜在化合物
 
通过对25种具有调控肿瘤免疫逃逸潜能的候选化合物筛选发现,地塞米松在多种肿瘤的细胞系-T淋巴细胞共培养体系内均显示出抗肿瘤效应(图2)。地塞米松可以同时降低PD-L1和IDO1两个免疫检查点的活性(图3)。从而抑制了T细胞免疫耗竭。地塞米松还可以增强3D类器官-T细胞共培养体系和人源化小鼠模型体内肿瘤细胞对免疫检查点抑制剂的敏感性(图4)。
 
图2. 地塞米松增加了免疫检查点抑制剂在离体类器官模型中的疗效
 
图3. PD-1抑制剂和地塞米松在体内协同抑制胰腺癌的肿瘤生长
 
图4. 体外模型中地塞米松可增加免疫检查点抑制剂的疗效
 
分子机制探索显示,地塞米松与糖皮质激素受体(GR)结合后促进了GR的核转位,并在细胞核内形成GR/STAT3复合物介导了PD-L1和IDO1双靶点的转录抑制(图5)。
 
图5. 在多种类型的肿瘤中,地塞米松对PD-L1和IDO1的通路和调节机制
 
这一研究着重探索了不同剂量地塞米松对实验结果的影响,结果发现:低剂量地塞米松(体外实验50nM,小鼠体内实验0.1 mg/kg)可以降低肿瘤细胞的PD-L1和IDO1表达,同时还可以降低微环境内T细胞的PD-L1表达,从而显示出抗肿瘤功效。但高剂量地塞米(0.5mg/kg 或5mg/kg)可以促进肿瘤生长。
 
既往在临床中认为激素类药物会影响乃至削弱PD-1免疫疗效,然而本研究却发现低剂量的地塞米松能增加PD-1类药物的疗效。这一结论对未来利用地塞米松增加肿瘤的免疫检查点抑制剂治疗具有重要参考作用。
 
该研究得到国家重点研发计划、国家自然科学基金委员会、上海市科委、上海市转化医学协同创新中心、上海交通大学医工交叉创新基金以及上海交大医学院博士创新基金的支持。
 
专家简介
 
于颖彦教授
上海交通大学医学院附属瑞金医院教授/博士生导师
上海消化外科研究所副所长
上海市胃肿瘤重点实验室副主任
主要从事消化病理、消化道肿瘤类器官构建与应用、肿瘤基因组分析与表型的分子分型、胃癌生物标志物的转化医学研究、人工智能在胃癌诊疗中的应用等前沿领域研究。
 
社会任职:
中国抗癌协会胃癌专业委员会委员、肿瘤样本整合研究分会委员;中国医药生物技术协会生物样本库分会常委、慢病管理分会常委;《中华病理学杂志》、《中华胃肠外科杂志》、《诊断学理论与实践杂志》以及《转化医学杂志》等编委;上海市浦江人才与上海市优秀学术带头人。

 

本内容仅供医学专业人士参考


免疫逃逸

分享到: 更多