EHA中国之声丨崔兴教授:中医药及外泌体非编码RNA研究在多发性骨髓瘤中的探索

作者:肿瘤瞭望   日期:2022/6/29 10:01:37  浏览量:23890

肿瘤瞭望版权所有,谢绝任何形式转载,侵犯版权者必予法律追究。

外泌体是50~150纳米大小的脂双层细胞外囊泡(EV),其内包含有核酸、蛋白质和脂质。几乎所有细胞都会分泌外泌体,并会在体液里循环。近年来,外泌体被发现是癌症中介导肿瘤进展和转移的一种关键介质。这些纳米级囊泡,从肿瘤细胞分泌,并富集一些非编码RNA(比如microRNA)形成RNA诱导的基因沉默复合物(RISC),有效且快速地对mRNA进行沉默,对转录组进行重编程。目前,外泌体非编码RNA研究已成为肿瘤领域最新的研究热点。在2022第27届欧洲血液学会(EHA)年会上,山东中医药大学第二附属医院肿瘤中心主任崔兴教授团队报告了一项外泌体非编码RNA在多发性骨髓瘤(MM)中的机制研究,并且探讨了中医药在抗肿瘤中的潜在作用机制。本刊特邀请崔教授为我们分享了这两项研究的主要成果及其临床意义。

编者按:外泌体是50~150纳米大小的脂双层细胞外囊泡(EV),其内包含有核酸、蛋白质和脂质。几乎所有细胞都会分泌外泌体,并会在体液里循环。近年来,外泌体被发现是癌症中介导肿瘤进展和转移的一种关键介质。这些纳米级囊泡,从肿瘤细胞分泌,并富集一些非编码RNA(比如microRNA)形成RNA诱导的基因沉默复合物(RISC),有效且快速地对mRNA进行沉默,对转录组进行重编程。目前,外泌体非编码RNA研究已成为肿瘤领域最新的研究热点。在2022第27届欧洲血液学会(EHA)年会上,山东中医药大学第二附属医院肿瘤中心主任崔兴教授团队报告了一项外泌体非编码RNA在多发性骨髓瘤(MM)中的机制研究,并且探讨了中医药在抗肿瘤中的潜在作用机制。本刊特邀请崔教授为我们分享了这两项研究的主要成果及其临床意义。

 
研究概述
 
MM是血液科常见恶性病,约80%患者出现全身多发的溶骨性损害,严重影响患者的生活质量。多发性骨髓瘤骨病在中医多属于“骨痹”、“骨蚀”范畴。“骨痹”病名首载于《内经》。“骨蚀”指MM以骨质破坏为主要表现者。对于其病因的认识,见于《素问·痹论》,“五脏皆有合,病久而不去者,内舍于其合也,故骨痹不已”。故寒、瘀、湿三者夹杂,发生本病。后人总结为“本虚标实”,“不通则痛”,“不荣则痛”。
 
我们团队进行了外泌体非编码RNA干预MM血管新生的研究。预实验证实U266细胞外泌体来源的MALAT1被HUVEC细胞内吞后,通过结合RNA结合蛋白AUF1调控VEGFA以促进血管新生。进一步研究发现外泌体circ-ATP10A经由ceRNA机制促进MM血管新生。通过网络药理学及细胞实验发现当归四逆汤可以抑制MM血管新生(图1)。
 
图1. MM血管新生的意义
 
根据前期研究发现,血清外泌体中非编码RNA对多发性骨髓瘤并发症有一定影响,我们探究了外泌体中非编码RNA对周围神经病变及心脏病变等并发症发生发展机制的影响,并进一步探究温阳化瘀中药干预MM及其并发症的机制研究(图2)。
 
图2. 多发性骨髓瘤外泌体中异常的非编码RNA
 
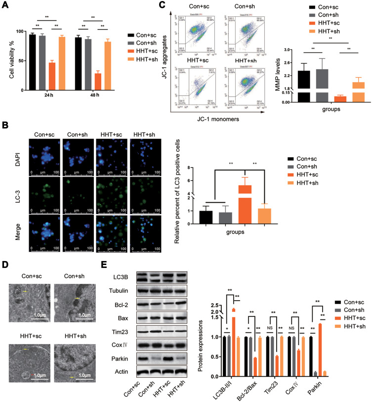
探究温阳化瘀中药干预异常线粒体功能影响MM疾病进程。研究发现,桂枝茯苓胶囊可以通过线粒体途径促进骨髓瘤细胞凋亡,化瘀中药三尖杉的提取物高三尖杉酯碱 (Homoharringtonine, HHT) 能够通过诱导线粒体过度自噬抑制MM细胞增殖(图3)。
 
图3. HHT通过诱导线粒体过度自噬抑制MM细胞增殖
 
除了以上研究,团队还对MM的其他机制进行了探究。研究发现抑制miRNA-181a可增强Parkin表达,促进其通路介导的线粒体自噬,从而促进MM细胞的凋亡。
 
研究者说
 
MM作为一种是浆细胞恶性增殖的疾病,它是一类好发于中老年的疾病,在国外统计的中位发病年龄在65岁,而国内的总发病年龄在55岁,男性患者的患病率明显高于女性。以往的数据显示,我们国家MM的发病率就是十万分之一,并且呈现逐年增高的趋势。
 
免疫调节药物、蛋白酶体抑制剂和CD38靶向抗体这些新型治疗手段有效延长了患者的生存期,但治疗相关并发症、耐药以及疾病复发等依然是现阶段尚未攻克的问题。
 
本系列研究着眼于外泌体中非编码RNA介导的MM及其相关并发症相关机制以及中医药干预线粒体功能异常及血管新生影响的MM及其相关并发症疾病进程。中医药以及外泌体非编码RNA研究可能成为MM研究的新型热点,为MM的诊断及治疗提供新靶点。
 
专家简介
 
 
崔兴 教授
 
山东中医药大学第二附属医院肿瘤中心主任,教授,医学博士后,硕士研究生导师
 
泰山学者青年专家,美国艾奥瓦大学访问学者。先后主持国家自然科学基金3项,中国博士后科学基金特别资助1项,中国博士后科学基金面上项目1项,山东省重点研发计划1项,山东省自然科学基金青年基金1项,山东省医药卫生科技发展计划1项,山东省中医药科技发展计划1项,济南市青年科技明星计划1项。先后发表论文四十余篇,其中SCI论文16篇,总IF:50余分,主编著作2部,参编著作3部。获得3项省级以上、7项厅局级科技奖励。从事中医、中西医结合教学、临床和科研工作近20年,在研项目包括中药干预线粒体自噬介导的多发性骨髓瘤及相关合并症、温阳化瘀法干预外泌体circRNA介导多发性骨髓瘤病变、黄芩汤调控线粒体自噬通路干预aGVHD等等内容。

本内容仅供医学专业人士参考


多发性骨髓瘤

分享到: 更多