当前位置:肿瘤瞭望>资讯>快讯>正文

2024南北汇丨胡海教授:ADC药物在乳腺癌中的治疗格局与展望

作者:肿瘤瞭望   日期:2024/3/26 12:00:55  浏览量:9782

肿瘤瞭望版权所有,谢绝任何形式转载,侵犯版权者必予法律追究。

抗体偶联药物(ADC)作为一种新型的靶向治疗,自问世以来就给乳腺癌患者带来了显著的生存获益,成为炙手可热的明星药物。其中,以德曲妥珠单抗(T-DXd)为代表的的是抗HER2 ADC改变了当前乳腺癌治疗的格局,并以其卓越的疗效,改变了当前乳腺癌领域的治疗格局,而晚期乳腺癌的二线治疗选择、HER2低表达患者的后线治疗等话题,也是当前临床关注的焦点。在2024年南北汇暨第六届中华乳腺肿瘤论坛上,《肿瘤瞭望》特邀浙江省肿瘤医院胡海教授,围绕ADC在晚期乳腺癌中的治疗格局与未来前景展开深入探讨,以进一步启迪临床实践。

编者按:抗体偶联药物(ADC)作为一种新型的靶向治疗,自问世以来就给乳腺癌患者带来了显著的生存获益,成为炙手可热的明星药物。其中,以德曲妥珠单抗(T-DXd)为代表的的是抗HER2 ADC改变了当前乳腺癌治疗的格局,并以其卓越的疗效,改变了当前乳腺癌领域的治疗格局,而晚期乳腺癌的二线治疗选择、HER2低表达患者的后线治疗等话题,也是当前临床关注的焦点。在2024年南北汇暨第六届中华乳腺肿瘤论坛上,《肿瘤瞭望》特邀浙江省肿瘤医院胡海教授,围绕ADC在晚期乳腺癌中的治疗格局与未来前景展开深入探讨,以进一步启迪临床实践。
 
01
肿瘤瞭望:对于HER2+晚期乳腺癌,新型ADC药物已经成为ESMO、ASCO、NCCN等国际指南推荐的标准二线治疗,而国内指南则还有小分子TKI的加入。临床应如何进行二线治疗的优化选择?

胡海教授:从循证医学证据角度出发,T-DXd毫无疑问是当前HER2+晚期乳腺癌的优选二线治疗方案之一。
 
尽管仍缺乏ADC和小分子TKI头对头比较的研究,但DESTINY-Breast03(DB-03)研究作为首个头对头比较T-DXd和T-DM1两大ADC药物的多中心随机3期临床研究,取得了令人惊艳的结果:获得HER2阳性晚期乳腺癌所有二线治疗抗肿瘤药物临床研究中所取得的突破性的PFS:长达28.8个月,比对照组的6.8个月延长至4倍;进展风险显著降低67%(HR 0.33;95%CI:0.26~0.43,P<0.0001)[1]。这一PFS值直接抬高了当前二线治疗获益的重大突破。在OS方面,尽管数据尚未成熟,但T-DXd组的死亡风险相较于T-DM1显著降低36%(NE vs NE;HR=0.64;95%CI:0.47~0.87;P=0.0037)[2]。整体上,T-DXd在HER2+晚期乳腺癌的二线治疗中的表现几乎可以用重塑格局来形容,是二线治疗的最佳选择之一。基于DB-03研究的积极结果,T-DXd已获中国NMPA批准,用于治疗既往接受过一种或一种以上抗HER2药物治疗的不可切除或转移性HER2阳性成人乳腺癌患者。
 
02
肿瘤瞭望:HER2具有时空异质性,约45%~55%乳腺癌患者呈现HER2低表达状态[3]。DB-04等研究为此类患者提供了有效的新型ADC疗法。您如何看待HER2低表达患者的后线治疗策略?

胡海教授:HER2低表达(IHC 1+或IHC 2+/ISH-)分布于传统的HR+/HER2-和TNBC乳腺癌中,传统内分泌治疗耐药后的治疗以化疗为主,PFS获益仅有数月。DESTINY-Breast04(DB-04)研究为HER2低表达乳腺癌患者提供了首个有效的抗HER2治疗,无论HR状态如何,与医生选择的治疗(TPC)相比,T-DXd显著延长了HR+/HER2低表达患者的PFS(10.1 vs 5.4个月,HR 0.51,P<0.001)和OS(23.9 vs 17.5个月,HR 0.64,P=0.0028),总人群的PFS(9.9 vs 5.1个月,HR 0.50,P<0.001)和OS(23.4 vs 16.8个月,HR 0.64,P=0.0010)也有显著改善[4]。此外,TROP2目前也是具有广阔前景的泛肿瘤治疗潜力靶点之一,后来的ASCENT、TROPiC-02、TROPION-Breast01研究证实了TROP-2 ADC也能够显著改善HER2低表达患者的PFS和OS[5-7]。因此,ADC药物为HER2低表达患者带来了更多治疗选择。
 
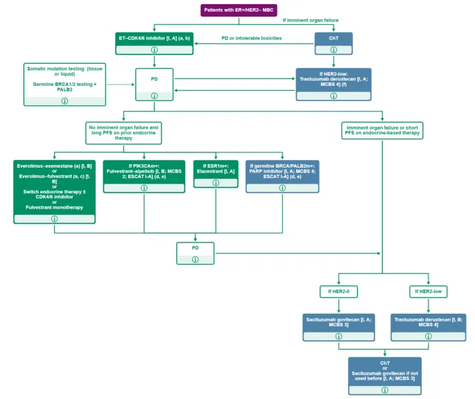
对于HER2低表达乳腺癌患者的后线治疗,根据ESMO-mBC指南,“有靶打靶”策略是核心,意味着治疗选择应基于患者的特定生物标志物和既往治疗反应[8]。以HR+患者为例,如果一线治疗使用了CDK4/6抑制剂联合内分泌治疗失败,那么后续治疗策略会依赖于患者的既往疗效。对于既往治疗PFS较长的患者,可以考虑继续保留内分泌治疗,并依据生物标志物来选择靶向治疗。例如,对于BRCA基因突变患者,PARPi(多聚ADP核糖聚合酶抑制剂)是一个很好的选择;对于雌激素受体1突变患者,新型SERD(选择性雌激素受体降解剂)可能更有效;而PIK3CA突变患者则可以考虑使用PI3K抑制剂。而对于既往治疗PFS较短的患者,治疗策略需要调整。如果检测到HER2低表达,T-DXd会是优选的治疗方案。而对于没有HER2低表达的患者,Trop-2 ADC则是可行的治疗选择。这种“有靶打靶”的策略有望实现个体化治疗和最大疗效。
 
图1.ESMO指南对ER+/HER2-mBC的治疗推荐
 
03
肿瘤瞭望:本次大会上,针对“ADC后再ADC”的讨论非常激烈。您如何看待这个问题?

胡海教授:确实,ADC药物序贯治疗(ADC after ADC)是当前临床热议的焦点问题之一。可以肯定的是,ADC后再使用ADC是潜在可行的策略,但需要注意避免ADC药物之间可能存在的靶点/抗体和载药的交叉耐药问题,因此,“after”之后应选择另一种靶点/抗体或载药机制的ADC药物。那么,在目前可及的ADC中,HER2 ADC和Trop-2 ADC应该如何进行排序?2023年SABCS大会的一项真实世界研究为我们带来一定的提示。
 
A.Raghavendra报道的MD安德森癌症中心的真实世界研究[9]中,分析了274例HER2低表达mBC患者,38%接受过≥3线治疗。研究结果显示:以T-DXd为ADC初始治疗的患者,其PFS(7.6 vs 4.6个月,P=0.005)和OS(22.9 vs 16.4个月,P=0.049)显著更长;但在33例ADC序贯治疗的患者中,无论是SG序贯T-DXd还是T-DXd序贯SG,二者的PFS(HR 1.02,P=0.97)和OS(HR 0.78,P=0.84)均无显著差异。这表明,真实世界中,存在HER2低表达的患者,初始ADC选择T-DXd会带来更好的生存获益,这也与前面提到的“有靶打靶”策略是一致的。至于T-DXd与SG的使用顺序,孰优孰劣尚未全面可知。相信未来会有更多的其他靶点和载药机制的新型ADC补充进来,为ADC药物序贯治疗打开新局面。
 
 
图2.MD安德森癌症中心真实世界研究:不同ADC初始治疗的生存差异
 
总结和展望
 
随着ADC药物的发展,DB-03研究确立了HER2阳性转移性乳腺癌二线治疗新标准;DB-04研究为HER2低表达患者提供了首个有效的抗HER2的ADC治疗。对于HER2低表达乳腺癌患者的后线治疗,应遵循“有靶打靶”的核心策略,实现治疗获益的最大化。此外,ADC序贯治疗是临床关注的热点,应用时需考虑更换不同机制的ADC,以避免交叉耐药问题。真实世界数据显示,对于HER2低表达人群,初始ADC选择T-DXd会带来更好的生存获益;同时,期待更多新型ADC的补充,为这道“选择题”带来更优解。
 
参考文献
 
1.Cortés J,Kim SB,Chung WP,et al.Trastuzumab Deruxtecan versus Trastuzumab Emtansine for Breast Cancer.N Engl J Med.2022;386(12):1143-1154.doi:10.1056/NEJMoa2115022IF:158.5 Q1
 
2.Hegg R,et al.Trastuzumab deruxtecan versus trastuzumab emtansine in patients with HER2-positive metastatic breast cancer:Updated survival results of the randomized,phase 3 study DESTINY-Breast03.2022 SABCS.Abstract:GS2-02.
 
3.中国抗癌协会国际医疗与交流分会,中国医师协会肿瘤医师分会乳腺癌学组.人表皮生长因子受体2低表达乳腺癌临床诊疗共识(2022版).中华肿瘤杂志,2022,44(12):1288-1295.DOI:10.3760/cma.j.cn112152-20220914-00623
 
4.Modi,Shanu et al.“Trastuzumab Deruxtecan in Previously Treated HER2-Low Advanced Breast Cancer.”The New England journal of medicine vol.387,1(2022):9-20.doi:10.1056/NEJMoa2203690
 
5.1071——Sacituzumab govitecan(SG)versus treatment of physician’s choice(TPC)in patients(pts)with previously treated,metastatic triple-negative breast cancer(mTNBC):Final results from the phase 3 ASCENT study.
 
6.Hope Rugo,et al.Overall survival(OS)results from the phase III TROPiCS-02 study of sacituzumab govitecan(SG)vs treatment of physician’s choice(TPC)in patients(pts)with HR+/HER2-metastatic breast cancer(mBC).ESMO 2022;LBA76
 
7.Bardia A,Jhaveri K,Kalinsky K,et al.TROPION-Breast01:Datopotamab deruxtecan vs chemotherapy in pre-treated inoperable or metastatic HR+/HER2-breast cancer.Future Oncol.Published online June 30,2023.
 
8.ESMO Metastatic Breast Cancer Living Guideline;V1.1;May 2023.
 
9.Antibody-Drug Conjugates(ADCs)in Breast Cancer:Real World Analysis of Outcomes.PS-08-01;SABCS 2023
 
胡海教授
浙江省肿瘤医院乳腺内科主任,院长助理
中山大学二级教授,一级主任医师、博士导师
国家杰出青年基金获得者
国家重点研发项目首席科学家,指南编制专家
珠江学者特聘教授
广州医院最强科室实力中青年医生
广州开发区(国家级开发区)创业领军人才
承担国自然重点,科技部新药创制重大专项等国家级项目
发表Cell等论文30余篇
获国内发明专利授权20余项
获教育部科学技术进步奖一等奖、教育部自然科学奖二等奖、广东省科技进步二等奖
中国抗癌协会肿瘤异质性与个体化治疗委员会副主委、候任主委
中国抗癌协会代谢委员会常委
中国研究型医院学会分子肿瘤与免疫治疗专业委员会常委
中国细胞生物学会代谢委员会理事
广东省抗癌协会肿瘤代谢、肿瘤生物治疗专委会副主委
Malignancy Spectrum(国家科协高起点期刊)副主编
Chinese Science Bulletin(科学通报)编委
Fundamental Research(国家基金委科学综合期刊)编委

 

 

 

 

本内容仅供医学专业人士参考


抗体偶联药物

分享到: 更多